撮影日:
撮影場所:
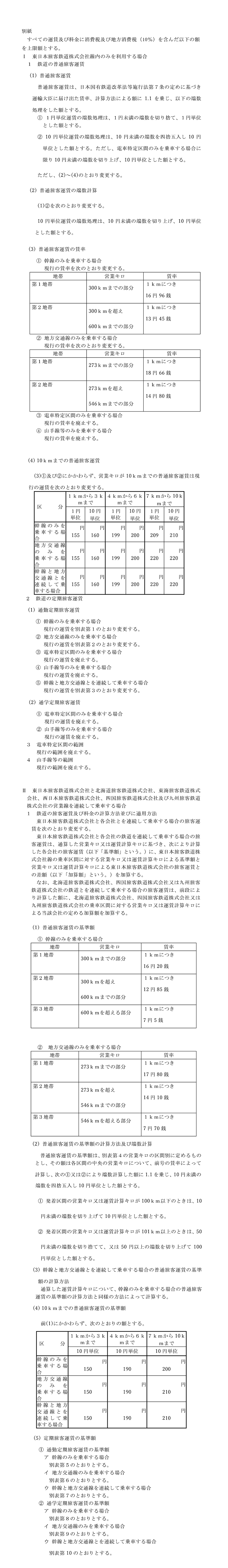
キャプション: 別紙:JR東だけ利用する場合の運賃・JR他社線と連続乗車する場合の運賃
画像サイズ: 824×5657